Sinonimias: = Lentinellus cochleatus var inolens Konr-Maubl
Nombres populares: Lentinelo anisado; Anis belarri marroia
Caracteres generales:
Seta de troncos en
descomposición comestible de baja calidad por sus consistencia, característica
por su forma de embudo, su crecimiento en ramilletes apretados, sus láminas
denticuladas y su olor anisado.
Descripción macroscópica:
SOMBRERO de mediano tamaño que generalmente salen en ramilletes unidos por la base del pie, en forma de embudo o trompeta, generalmente abierta por un lado, muy irregular y con los bordes revueltos hacia abajo, de 3 a 6 cm de diámetro, con superficie lisa de color gamuza, ocre anaranjado, amarillo ocráceo, marrón rojizo, etc. PIE muy irregular, flexuoso, con profundos surcos longitudinales, como escachado a lo largo, flexible y resistente a la rotura, central, excéntrico o lateral, de superficie lisa y coloración algo más oscura que el sombrero, de 3 a 8 cm x 4 a 10 mm, generalmente en ramilletes muy apretados. CARNE muy fina, cartilaginosa, imputrescible, blanquecina o un poco rosada, sin sabor especial y con un suave olor anisado o desprovisto de olor en la variedad "inolens". ESPORADA en masa blanca.
Himenio:
Por debajo presenta láminas muy finas y apretadas, estrechas,
fuertemente decurrentes por el pie y con la arista finamente denticulada como
una sierra, de color blanco o blanco rosado.
Descripción microscópica
Cutícula filamentosa formada
por hifas provistas de grandes fíbulas en los tabiques. Intercaladas llevas
hifas oleíferas llenas de un contenido granuloso que destaca con el rojo congo
y más con el sudán. En las láminas presenta basidios cilíndricos, de 5 a 5,5
micras de diámetro que producen cuatro esporas esféricas o globulosas, con una
gota de grasa en su interior, de paredes finamente espinulosas si se observan
con buen aumento y lisas en nuestras muestras, grisáceas con el Melzer,
amiloides, amiloides e incoloras, de 4 a 5 micras de diámetro. En nuestras
muestras en Melzer de, 3.4 [3.8 ; 4] 4.4 x 3 [3.3 ; 3.5] 3.8 micras. Más microscopías.
Especie que desarrolla sobre
troncos muertos, tocones o ramas semienterradas de hayas o robles.
Período de aparición:
Especie típicamente otoñal,
pueden aparecer fructificaciones entre finales de agosto y primeros de
noviembre, pero el mejor momento es octubre.
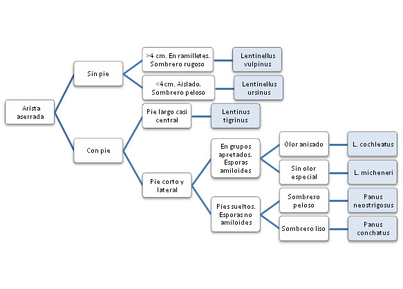
Especies parecidas y confusiones:
La variedad inolens carece de olor anisado típico de
la especie. El L. omphalodes fructifica en tierra, no sobre tocones, no
suele formar ramilletes y tampoco presenta el olor anisado de ésta. Los L. ursinus y L. vulpinus carecen
totalmente de pie, el primero de no más de 4 cm y superficie afelpada,
desarrolla aislado, mientras que el segundo de hasta 15 cm de diámetro es de superficie lisa y crece en apretados
ramilletes.
Especie bastante rara en
Navarra, solo citada en los hayedos y robledales de la Ulzama, Erro y Aézkoa,
así como en los pinares de la sierra de Leyre.
Registro de la especie desde el año 1973 en Navarra:












